PA - Final
Programming Assignment 5
1 Learning Objectives
This assignment is designed to help you learn several things, including:- Creating classes of different kinds; and
- Understanding basic UML diagrams.
It will also help you get better at using objects and testing.
2 Introduction
7 Little Words is a popular game that is available as both a "Web App" and a "Phone App". For this assignment, you are going to create a JMU-themed (i.e., purple and gold) knockoff called 00000111 Little Words that can run on a desktop/laptop computer.When running, it will look something like the following.

3 Game Play
00000111 Little Words is a single-player game. The player's objective is to guess the seven words that3.1 Information Provided to the Player
The player is provided with seven clues and the length of the corresponding word/answer. In addition, the player is provided with a group of tiles, each of which contains a slice of one of the words to be guessed.3.2 Guessing
To make a guess, the player selects tiles (in order) and then presses the Guess button. When a tile is selected it is temporarily removed from the board.After a correct guess, the tiles that constituted the guess are permanently removed from the board. After an incorrect guess, the tiles that constituted the guess are returned to the board (i.e., made available for another guess).
3.3 Hints
At any point, the player can request (with no penalty) a hint for a particular clue. Specifically, the player can ask for the first letter in the word associated with the clue, the first tile in the word associated with the clue, or the answer.3.4 Shuffling
At any point, the player can shuffle the available tiles (which may help the player see patterns that weren't visible before).4 Game Creation
Games are created by an author, not the player. To create a game, the author creates a single text file that contains seven dash-delimited records/lines. The first field in each record/line contains the answer, and the second contains the clue.Note that the author does not create the tiles, the program creates them from the words using a slicing algorithm.
An outside author created three game files that you can use for testing.
Of course, you can easily create more.
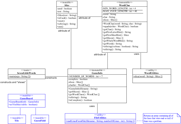
5 System Design
The system that you must implement is summarized in the following UML class diagram.You are responsible for implementing the classes in black. The .class files for the classes in blue are available from the following links.
The first three are part of the graphical user interface (GUI), the last is a utility class for reading files. Note that you do not need to (and should not) use the Tile and GuessField classes directly, they are used by the GameBoard class. The purpose of the methods in the other classes should be apparent from their names.
6 The Main Class
The main class for this assignment isSevenLittleWords. It must:
- Construct a
GameInfoobject using the file name passed to it as command-line argument 0. If no such argument is provided, it must print an appropriate error message on the console and terminate. - Construct a
GameBoardusing theGameInfoobject. If theGameInfoobject isn't read properly/completely, it must instead print an appropriate error message on the console and terminate. - Show the
GameBoardobject by calling itssetVisible()method and passing it the valuetrue.
7 The Slice Class
ASlice is a two-letter or three-letter portion of a word.
A Slice can either be in the used state or the unused state. When a Slice is in the unused state its toString() must return its text. However, when it is in the used state it must return the empty String (i.e., "").
It must be possible to put a Slice in the used state by calling its use() method. On the other hand, it must be possible to put it into the unused state by calling its reset() method. Its isUsed() method must return truewhen it is in the used state and false otherwise.
8 The WordUtilities Class
The only public method in theWordUtilities class is slice(). It must create the slices for the word it is passed in a manner that is consistent with the following specifications.
- All the letters in a slice must be uppercase characters.
- When the length of the word (in characters) is evenly divisible by three, each slice must contain exactly three characters.
- When the length of the word (in characters) is instead evenly divisible by two, each slice must contain exactly two characters.
- When the length of the word (in characters) is neither evenly divisible by three nor evenly divisible by two, slice 0 must contain exactly three characters and all other slices must contain exactly two characters.
For example, the word "Madison" has the slices "MAD", "IS", and "ON".
The array that is returned by this method must contain the appropriate number of slices, no more and no fewer.
Note that, though the game has the modifier "little" in its name, this method must work correctly for any parameter that has two or more characters.
9 The WordClue Class
AWordClue is a pair that contains a word along with its associated clue and slices.
The constructor must initialize all of the attributes in the obvious way, with two exceptions. When the word passed to the constructor is null or has fewer than MIN_WORD_LENGTH characters, the corresponding attribute must be set to "DEFAULT". Similarly, when the clue passed to the constructor is null, or has no characters, or has more than MAX_CLUE_LENGTH characters, the corresponding attribute must be set to "DEFAULT CLUE".
All of the methods that return a hint must return a String that contains nothing but uppercase characters. (Hint: Look in the String class for a method or methods that might be helpful.) On the other hand, the getClue() and getWord() methods must return the corresponding attribute "as is".
Each of the toString() methods must return a String representation of the WordClue. The version that is passed a boolean parameter named verbose behaves differently depending on the value of verbose. When verbose is false the String it returns must consist of a single "line" (terminated by a '\n' character) that contains the word, followed by a dash (i.e., a '-'character), followed by the clue. For example, toString(true) for the WordClueconstructed from "madison" and "the university's namesake" must return madison-the university's namesake\n.
On the other hand, when verbose is true the String it returns must consist of two "lines" (each terminated by a '\n' character). The first "line" must be the same as when verbose is false, and the second "line" must contain the slices, with a space between each pair. For example, toString(true) for the WordClueconstructed from "madison" and "the university's namesake" must return madison-the university's namesake\nMAD IS ON\n.
Finally, the toString() method that has no parameters must return the verbose String representation.
The equals() method must return true when the word attribute of the two WordClueobjects contain the same characters, ignoring their case. (Hint: Look in the String class for a method or methods that might be helpful.)
10 The GameInfo Class
TheGameInfo class is an encapsulation of all of the information needed to play a game, including the information provided by the author of the game (stored in a WordClue[]) and the calculated information (stored in a Slice[]).
The constructor must read the information (provided by the author of the game) from the given file (using the FileUtilities class), construct a WordClue object from each line, and construct all of the Slice objects for all of the words.
The isComplete() method must return true if the appropriate number of words/clues were read and must return false otherwise.
The toString() method must return a String that consists of multiple "lines" (each terminated with a '\n'character) satisfying the following specifications.
- The first line must contain the
Stringliteral"Cluelist". - The next
NUMBER_OF_WORDS"lines" must contain the terse(which is the opposite of verbose)Stringrepresentations of theWordClueobjects. - The next "line" must be blank.
- The next "line" must contain the
Stringliteral"Slices". - The next "lines" must contain the
Stringrepresentation of all of the slices.
For example, the toString() method must return the following String for the game in net.txt (where each "line" is on its own line).
Cluelist browser-it helps you surf the net bullock-The Net actress Sandra fault-result of serve into the net brooklyn-Nets home, in the NBA acrobat-performer with a safety net gross-net pay before withholdings imprecise-like one casting a wide net Slices BRO WS ER BUL LO CK FAU LT BR OO KL YN ACR OB AT GRO SS IMP REC ISE
11 Submission
You must submit a.zip file named pa5.zip that contains GameInfo.java,SevenLittleWords.java, Slice.java, WordClue.java, and WordUtilities.java.12 Grading
Your submissions will be graded according to the following criteria.12.1 Part A
Part A accounts for 10 points of the total grade. You may attempt Part A multiple times but you may not complete it after the due date.Though Canvas will assess each question individually, Part A will be graded on an "all or nothing" basis. In other words, you must receive a grade of 10 from Canvas to get any credit for Part A.
12.2 Part B
- Style: 10 points (All or Nothing; Mandatory)
Slice: 10 pointsWordUtilities: 30 pointsWordClue: 20 pointsGameInfo: 20 points
Note that the style criterion is mandatory for this assignment. This means that neither the correctness nor the quality of your code will be assessed if it does not conform to the style guide. Hence, if your code does not conform to the style guide you will receive a grade of 0 for Part B.
Note also that the correctness of some classes depends on the correctness of the others (e.g., WordClueuses WordUtilities and Slice, GameInfo uses WordClue and Slice). So, it is important that you get the "foundational" classes working correctly.
13 Some Advice
You should write and test one class at a time, and, within each class, you should write and test only a few methods at a time.Probably the best way to proceed is as follows.
- Write the
Sliceclass. - Test the
use(),reset()andisUsed()methods. - Test the
toString()method. - Write the
WordUtilitiesclass. - Test the
slice()method in theWordUtilitiesclass onStringobjects of length 3, 4, 6, 8, and 11. - Write the constructor,
getClue(), andgetWord()methods of theWordClueclass. - Test those methods.
- Write the
equals()method. - Test the
equals()method. - Write the other "getters" in the
WordClueclass. - Test the other "getters" in the
WordClueclass. - Write the other
toString()method in theWordClueclass. - Test the other
toString()method in theWordClueclass. - Write the constructor and
isComplete()method of theGameInfoclass. - Test the constructor and
isComplete()method of theGameInfoclass. - Write the "getters" in the
GameInfoclass. - Test the "getters" in the
GameInfoclass. - Write the
toString()method in theGameInfoclass. - Test the
toString()method in theGameInfoclass. - Write
SevenLittleWordsclass. - Test the complete product.
Copyright 2018
